教育部代码:12616
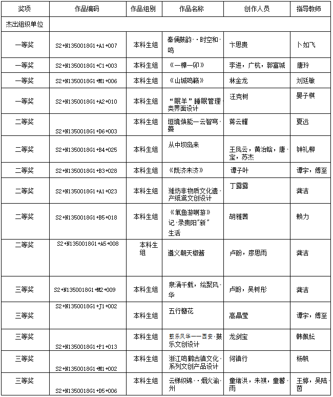
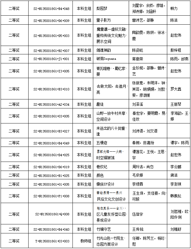
在刚刚结束的2025第13届未来设计师·全国高校数字艺术设计大赛(NCDA)竞赛中,艺术与传媒学院师生积极参与,充分展现了扎实的专业素养和卓越的创新精神,取得了优异成绩!荣获全国一等奖4项,全国二等奖6项,全国三等奖5项。荣获全国杰出组织奖,王颖、王朗获得优秀组织教师。重庆赛区优秀组织单位奖,省级一等奖28项,二等奖41项,三等奖51项。 荣获全国一等奖的作品有:卜如飞老师指导学生卞思贵的作品《秦俑鼓韵·时空和鸣》;唐玲老师指导学生李进、广杭、郭富城的作品《一榫一卯》;刘廷敏老师指导学生林金龙的作品《山城鸣籁》;晏子棋老师指导学生汪克树的作品《“眠羊”睡眠管理类界面设计》。 本届大赛共有1,893所高校参赛,共征集29万余件作品,设立29个省级赛区;985、一流大学参赛率达95.2%,设计学学科评估C以上高校100%参赛。参赛作品经过校级赛-资格赛-省级初赛-省级决赛产生了 各省赛区的一二三等奖,其中一二等奖将晋级全国总决赛。 未来设计师大赛每年一届,已有13年的历史,入选《全国普通高校大学生竞赛排行榜》,近20家教育厅认定,获得“学习强国”学习平台和联合国机构的支持。大赛包括“大学生竞赛 NCDA”、“教师竞赛 NDTC”、“国际赛IIDA”、艺术设计作品展,构建了“校赛-省赛-国赛-国际赛”的竞赛链。每年有1,800多所高校参赛,其中包括95%的985大学和众多知名美术学院,以及来自50个国家/地区的参赛者参与其中。大赛坚持科艺并重,倡导可持续发展,传承红色文化,助力乡村振兴,致力于培养未来的设计师。 获奖作品展示: 作品:《秦俑鼓韵·时空和鸣》 学生:卞思贵 指导教师:卜如飞 作品:《一榫一卯》 学生:李进、广杭、郭富城 指导教师:唐玲 作品:《山城鸣籁》 学生:林金龙 指导教师:刘廷敏 作品:《“眠羊”睡眠管理类界面设计》 学生:汪克树 指导教师:晏子棋 附件 beat365英国官方网站 2025第13届未来设计师·全国高校数字艺术设计大赛(NCDA) 全国总决赛获奖名单 beat365英国官方网站 2025第13届未来设计师 ·全国高校数字艺术设计大赛(NCDA) 重庆赛区竞赛获奖名单 本届大赛获奖成果显著推动了beat365英国官方网站实践教学体系改革,"以赛促教"模式使数字艺术设计类课程实践环节占比提升。学生创新能力培养成效显著,形成"课程学习-赛事实践-成果转化"的良性循环。












